网站首页
关于我们
产品中心
新闻中心
技术文章
联系我们
联系我们
联系我们
在线留言
技术文章
Technical articles
热门搜索:
摩方精密3D打印
2微米高精度微纳3D打印系统
microArch S240A10μm高精度微纳3D打印
器官芯片3d打印
nanoArch P14010μm精度微纳3D打印系统
nanoArch S1302μm精度微纳3D打印系统
微纳陶瓷3D打印服务
nanoArch S14010μm精度微纳3D打印系统
nanoArch P15025μm高精密3D打印系统
microArch S240A光固化陶瓷3D打印机
3D打印微针
微流控芯片3D打印
精密连接器3D打印
10微米高精度微纳3D打印系统
nanoArch S1403d打印精密医疗内窥镜
光固化3D打印
技术文章
当前位置:
首页
技术文章
兰大团队《Advanced Science》开发果蝇仿生微针贴片,高效促治疗
兰大团队《Advanced Science》开发果蝇仿生微针贴片,高效促治疗
更新时间:2025-07-18
点击次数:623
周围神经损伤(Peripheral nerve injury,PNI)是一种常见的外伤性疾病,常由车祸、战伤、工伤和医疗事故等引起。PNI的典型临床表现为受损神经所支配的区域出现感觉和运动功能障碍,其严重程度因损伤程度而异。这种疾病给患者带来了极大的痛苦与不便,严重影响了他们的生活质量;同时,也给患者与社会带来了沉重的经济负担。
PNI的传统治疗方法可分为手术治疗和非手术治疗两类。非手术治疗方法包括电刺激、磁刺激、激光光疗等,而手术治疗方法包括神经缝合术和神经移植术(包括同种异体移植和自体移植)。其中,自体移植术因其疗效最佳,被认为是PNI治疗的“金标准"。然而,目前的PNI传统治疗方法仍然存在较大的局限性,主要体现在以下两个方面:自体移植术所需的供体神经来源有限,且术后存在潜在的致畸、致癌性等风险;此外,PNI并发的肌肉减少问题也会进一步影响功能恢复的效果。
针对以上两方面,
兰州大学口腔医学院范增杰教授团队设计开发了一种具有海参仿生特性的微针神经导管(MNGCs),用于PNI及其导致的肌肉减少的协同高效治疗。
该MNGCs是由摩方精密 microArch
®
S230 (精度:2μm)高精度3D打印设备加工模具后经PDMS翻模制备而成。
相关研究成果以
“Sea Cucumber-Inspired Microneedle Nerve Guidance Conduit for Synergistically Inhibiting Muscle Atrophy and Promoting Nerve Regeneration"
为题发表在国际学术期刊
《ACS Nano》
上。兰州大学口腔医学院硕士研究生胡策文、刘斌为共同第一作者,兰州大学口腔医学院范增杰教授和康涅狄格大学化学与生物分子工程系孙陆逸教授为共同通讯作者。
海参是一种海生软体动物,体型呈圆筒状,体表外侧长有规则排列的锥形状疣足,内侧则长有规则排列的条状肌肉。海参的体壁柔软,含有大量的胶原。胶原因具有不对称的晶体结构,具有压电效应。
受此启发,作者根据海参的生理特性和解剖特征设计了MNGCs。
MNGC由聚己内酯(PCL),还原氧化石墨烯(rGO)和纳米氧化锌颗粒(ZnO NPs)组成。其中,PCL为MNGCs的基质材料,使MNGCs具有良好的柔韧性与生物相容性;rGO和ZnO NPs分别赋予了MNGCs良好的导电性能与压电性能,使MNGCs能产生并传导适宜的电刺激(ES)。这是模仿了海参具有产生并传导生物电的潜力的生理特性。同时,MNGCs的外侧为微针(MNs)的针尖,内侧为微通道;MNs可以刺入神经周围肌肉并传导ES,而微通道可以引导雪旺细胞(SCs)定向生长。这是模仿了海参具有锥形疣足和条带肌肉的解剖特征。MNGCs植入体内后,因形变而实现力电转换产生ES。在MNGCs的内侧,ES与微通道共同使SCs定向高效迁移,促进轴突和髓鞘的新生进而促进神经的新生;同时,在MNGCs的外侧,ES通过MNs向其插入的肌肉中传导ES,进而抑制肌肉纤维减少
。最终实现了PNI及其导致的肌肉纤维减少的高效协同治疗。
图一. MNGCs设计、制备以及协同治疗的示意图。
首先制备了具有良好导电性能和压电性能的复合材料PG与PZG。MNGCs的基质材料——PCL原本是不具有导电性能和压电性能的材料,向其中添加了rGO(PG)和rGO+ZnO NPs(PZG)后,
复合材料
的导电性能明显提升,也具有了压电性能。
当rGO含量为2%时,其电导率为1.03*10
-3
S/cm;而当ZnO NPs含量为2%时,其可输出的电压和电流的最大值分别为4.6 V和1.9 μA。这一优良的电学特性具有充足的潜力促进PNI及肌肉纤维减少的协同治疗。
又因为rGO和ZnO NPs具有潜在的生物毒性,通过MTT法对其在PCL中的含量进行了筛选,发现当rGO和ZnO NPs的含量≤2%,材料仍具有良好的生物相容性(见图3-A&B)。因此,确定PG与PZG中 rGO和ZnO NPs的含量为2%,并进行后续实验。
图二. PG与PZG的电学性能。(A). rGO含量不同时PG的电阻率。(B). rGO含量不同时PG的电导率。(C).PZG的PFM振幅图。(D)和(E). ZnO NPs含量不同时PZG的开路电压。(F)和(G). ZnO NPs含量不同时PZG的短路电流。
研究团队使用上述PCL,PG与PZG作为材料,通过模板法制备了MNGCs。如图三所示,蓝色的模板为制备MNs用的PDMS阴模。此PDMS阴模的制备过程如下:
先使用摩方精密microArch
®
S230 3D打印设备构建主MNs,再使用PDMS转写主MNs以获得PDMS阴模。材料注入PDMS阴模后,使用摩方精密microArch
®
S230 3D打印设备构建的黄色模板——塑料微通道模板,此微通道模板是直接由设备构建而来。
MNs基底背侧的微通道构建完毕且MNs冷却后,将其取出并卷成管状,即可获得MNGCs。
图三. MNGCs的制备流程。
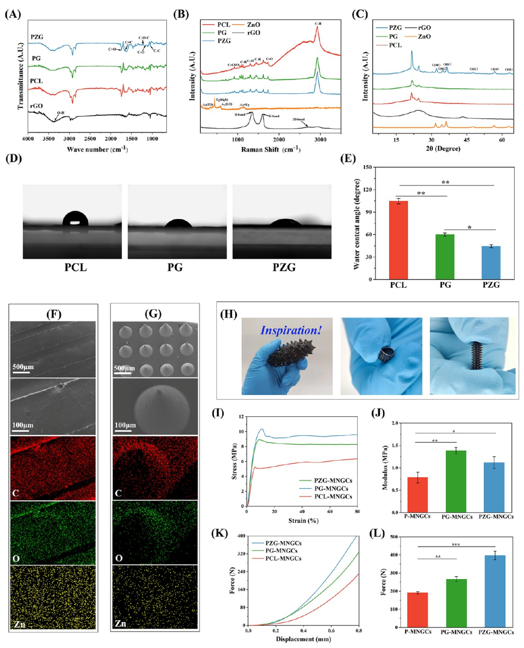
随后对MNGCs进行了理化组成、宏微观形貌与力学性能的分析。FTIR,XRD首先证明了MNGCs中含有PCL和ZnO NPs,Raman不仅证明了MNGCs中含有rGO,且此rGO是被成功还原的。PCL在添加了rGO和ZnO NPs后,由疏水转变为亲水,且亲水性较优秀,这有利于其生物应用。SEM证明了MNGCs中的MNs和微通道具有良好的微观形貌,而MNGCs的宏观形貌也与海参高度相似。
MNGCs的导管主体部分均具有较好的拉伸性能,能够稳定桥接神经而不断裂;由PG和PZG制成的MNGCs的MNs针尖部分也具有较好的压缩性能,能够刺穿并插入肌肉中,为ES的高效传递创造条件。
图四. MNGCs的表征。(A). MNGCs的FTIR图谱。(B). MNGCs的XRD图谱。(C). MNGCs的Raman图谱。(D)和(E). 不同MNGCs的水接触角照片及其定量分析。(F)和(G). MNGCs的MNs与微通道的SEM照片及其EDS分析。(H).MNGCs的数码照片。(I)和(J).MNGCs的导管本体的拉伸试验的应力-应变曲线及其杨氏模量。(K)和(I). MNGCs的MNs的压缩试验的试验力-位移曲线及其位移量为0.75mm时的试验力。
在体外层面对MNGCs促进PNI修复的效果进行了验证,
研究团队发现微通道能通过限定SCs的分布来引导其定向生长增殖,而ES的促进作用和导电微环境的改善均有利于提升SCs的线性迁移速率,其中ES的促进作用更为明显。上述两方面的共同作用使得SCs能在MNGCs内部高效定向迁移,进而促进PNI的修复。
图五. MNGCs促进PNI修复的体外效果。(A). PG的细胞毒性。(B). PZG的细胞毒性。(C). 微通道引导SCs定向生长的效果。(D). 双重电学功能促进SCs迁移的效果。
研究团队建立了大鼠的坐骨神经大范围损伤模型,在体内层面对MNGCs协同缓解肌肉纤维减少和促进神经再生的效果进行了研究。首先研究了MNGCs缓解
肌肉纤维减少
的效果。对腓肠肌健侧/患侧进行了对比,发现PZG-MNGCs组的腓肠肌减少程度,不论是大体观察状态还是湿重比均接近自体移植治疗的效果。Masson染色的结果,即PZG-MNGCs组的腓肠肌的肌纤维面积最高且胶原纤维面积低,也印证了这一结论。
因此可以确定,PZG-MNGCs缓解PNI导致的
肌肉纤维减少
的效果优异。
图六. MNGCs缓解肌肉减少的体内效果。(A). 患侧/健侧腓肠肌大体观察的照片。(B). 患侧腓肠肌的Masson染色图片。(C). 患侧/健侧腓肠肌的湿重比。(D). 患侧腓肠肌Masson染色的平均肌纤维面积。(E). 患侧腓肠肌Masson染色的平均胶原纤维面积。
随后研究了MNGCs促进神经再生的效果。通过对新生神经进行甲苯胺蓝(新生轴突)和勒克索固蓝(新生髓鞘)和CD31-IHC(新生微血管)染色,发现PZG-MNGCs组的神经再生水平接近自体移植治疗组。
图七. MNGCs促进神经再生的体内效果。(A). 新生神经的甲苯胺蓝染色图片。(B). 新生神经的勒克索固蓝染色图片。(C). 新生神经的CD31-IHC染色图片。(D).新生神经中活跃SCs的密度。(E). 新生神经中髓鞘的密度。(F). 新生神经中CD31的密度。
最后研究了MNGCs促进神经再生的潜在机制。将NF-200(轴突)和S-100β(髓鞘)作为标记为进行IF染色,发现PZG-MNGCs组中NF-200和S-100β的表达水平接近自体移植治疗组。
这说明PZG-MNGCs主要依靠施加ES+改善导电微环境来促进轴突和髓鞘的再生,进而促进神经的再生。
图八. MNGCs促进神经再生的潜在机制。(A). 新生神经的NF-200的IF染色图片。(B). 新生神经的S-100β的IF染色图片。(C). 新生神经中NF-200的密度。(D). 新生神经中S-100β的密度。
综上所述,具有海参仿生特性的
PZG-MNGCs
能高效产生并传导压电ES,在确保稳定桥接缺损神经和可以向肌肉传递ES的前提下,通过内侧的微通道共同促进SCs迁移以促进神经再生,同时将ES通过MNs传递至周围肌肉,
最终在协同缓解肌肉减少和促进神经再生中取得了相当接近自体移植治疗这一“金标准"的治疗效果
。
上一条
靶向线粒体的“微针手术刀”,打破乳腺癌耐药困局!
下一条
南科大郭传飞精准制造超细微柱,赋能界面增韧+高灵敏感知双效提升
在线客服
电话咨询
服务热线:
15261868162
在线咨询
关注公众号