技术文章
Technical articles
更新时间:2025-07-30
点击次数:335
              间充质干细胞(MSCs)因其能通过旁分泌机制发挥免疫调节与组织再生作用,被广泛应用于炎症性疾病及创伤(包括创面修复)的治疗。相较于悬浮的MSCs,以细胞球体形式存在的MSC球体(mesenspheres)在创面愈合中展现出更显著优势,因其具有更强的旁分泌功能,且能在常温条件下保存较长时间。传统干细胞递送主要依赖注射方式,但该方法具有侵入性,会增加患者痛苦。因此,亟需开发非侵入性干细胞递送策略。目前虽已开发多种敷料载体,但基于干细胞球的敷料仍面临四大技术瓶颈:成球效率低、创面分布不均、球体释放不完以及重复给药受限。
近期,澳门大学的贾艳伟副教授在《Chemical Engineering Journal》期刊上在线发表题为“Wound healing accelerated by stem cell bandage"的原创性论著。该研究通过开发了一种新型干细胞球敷料(MSB),通过将干细胞球的制备与递送整合为一体化解决方案,成功攻克上述难题。该敷料采用生物相容性优异的聚二甲基硅氧烷(PDMS)材料构建,其表面可产生数千个图案化微孔,可实现干细胞球的高通量制备。MSB能确保干细胞球在创面实现均匀分布、释放,并支持多次给药操作,且在室温下可保持六天有效活性,具有临床转化价值。体外实验证实MSB能显著提升相关因子分泌水平。基于小鼠模型的体内实验显示:相较于空白对照组,MSB使创面愈合速度提升33%,皮肤组织重塑效率提高58%。该项技术可能为糖尿病足溃疡、烧伤等慢性伤口的MSCs疗法带来革命性突破。

作者首先采用摩方精密面投影微立体光刻(PμSL)技术(microArch® S240,精度:10μm)制备具有微柱阵列的模具,随后通过聚二甲基硅氧烷(PDMS)浇铸成型,固化后获得具有高通量微孔结构的PDMS基材。将细胞悬液注入微井后,细胞可自发组装形成干细胞球,其生成通量由模具微柱密度决定,具备规模化制备潜力。该PDMS载体可直接贴附于创面,实现类创可贴式便捷应用,同时为干细胞球的储存、运输及临床使用提供了优化解决方案(图1)。

图1. MSB作为用户友好型间充质干细胞递送平台促进皮肤创面愈合的示意图解。
由于MSB需与皮肤直接接触,研究人员首先对其材料特性进行了系统表征。扫描电子显微镜(SEM)分析显示,材料表面光滑均一,有利于形成致密且均一的干细胞球。PDMS基质具有优异的柔韧性和可裁剪性,可贴合不同形态的创面。进一步研究表明,该材料兼具良好的稳定性与生物相容性。基于此材料构建的MSB平台,能够实现高活性、尺寸均一的干细胞球的高通量制备(图2)。

图2. 干细胞球创可贴的制备与表征。
本研究系统评估了基于干细胞球的敷料在常温条件下的保存稳定性,这是实现临床转化的重要前提条件。实验结果显示,25℃常温保存条件下,MSB敷料可维持干细胞活性达6天。这一特性不仅避免了特殊保温设备的需求,更显著提升了产品的临床适用性和运输便利性(图3)。

图3. 干细胞球的保质期。
体外实验结果表明,三维培养的干细胞球较传统二维培养表现出更强的旁分泌能力,其TGF-β1和IL-10等关键伤口愈合因子的分泌水平显著提升。流式细胞术分析证实,成球培养后细胞干性标志物表达维持稳定,分化潜能未受影响。这些特性共同促进了干细胞球在创面修复中展现出优于单层培养细胞的治疗效果(图4)。

图4. 干细胞球体外促创面修复效应研究。
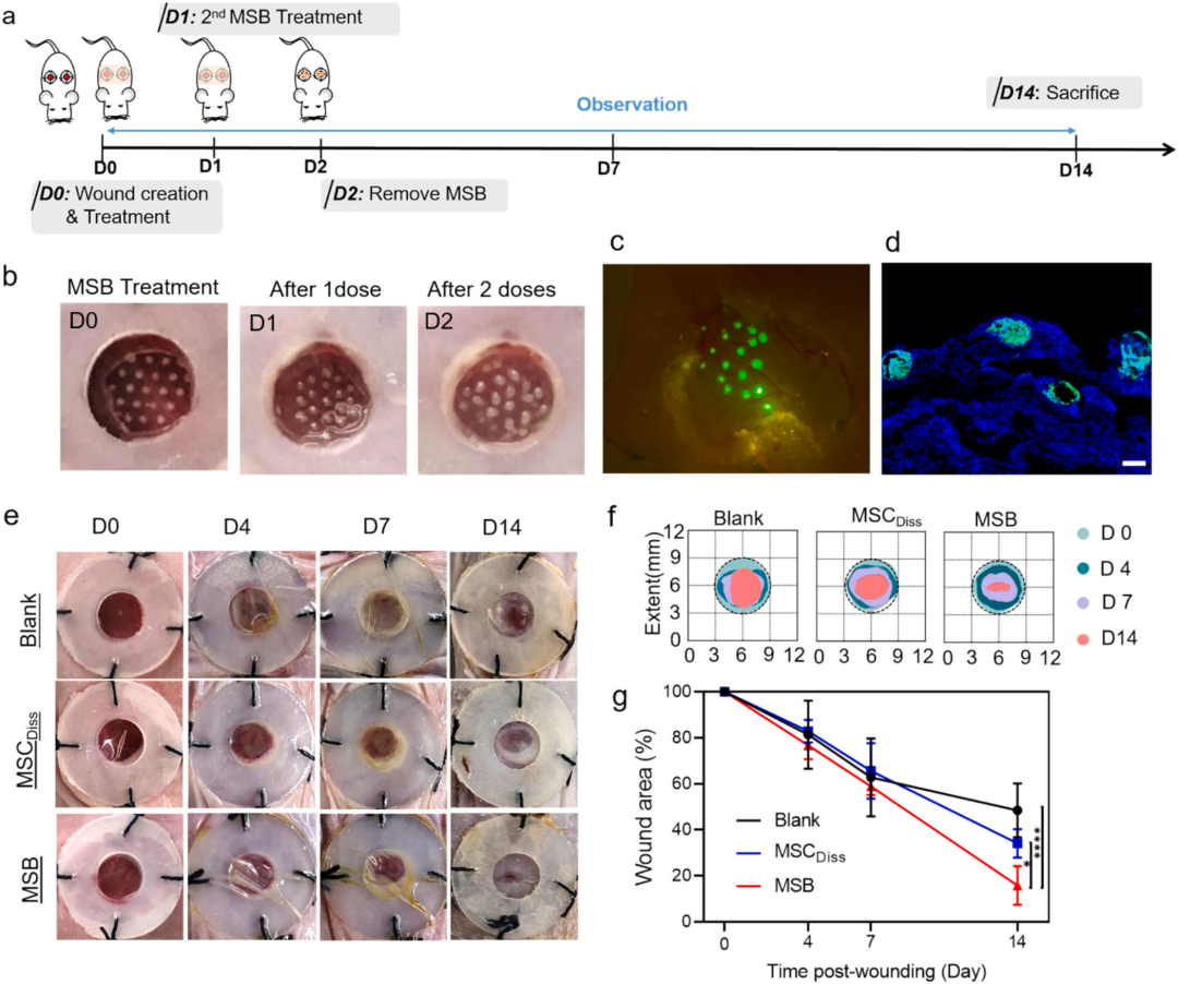
基于小鼠伤口模型的体内研究显示,MSB敷料组较对照组显著加速创面愈合进程。组织学分析表MSB处理组呈现更优的组织重塑特征,具体表现为:表皮层增厚、胶原沉积量提升,以及皮肤附属器再生增强。免疫组化结果进一步证实,MSB组创面具有更完善的组织结构和功能重建(图5)。

图5. 干细胞球体内促小鼠创面修复效应研究。
总结:研究人员开发了一种基于间充质干细胞球的创可贴式敷料(MSB),可高通量制备致密均一的间充质干细胞球(mesenspheres)。该敷料能实现干细胞球在创面的均匀递送,有效解决了乳膏或支架载体中干细胞球释放不的问题以及多次给药的问题。研究证实聚二甲基硅氧烷(PDMS)作为敷料基材具有稳定性好、生物相容性高、表面光滑等特性,其优异的柔韧性可贴合人体曲面,且易于裁剪以适应不规则创面,实现定制化的伤口治疗。未来临床应用中,结合3D打印技术可实现个性化定制创可贴。尽管本研究仅采用间充质干细胞(T-MSCs),但该方法学未来可拓展至所有具有创面治疗潜能的细胞类型,进一步推动干细胞的临床应用。