技术文章
Technical articles
更新时间:2025-12-10
点击次数:345
近期,香港中文大学(深圳)医学院刘国珍教授团队在CRISPR/Cas生物传感技术用于精准医疗方向取得重要突破,相关研究成果——“Glass fiber-interfaced CRISPR/Cas biosensing for diverse biomarker detection"研究论文发表于国际期刊Cell子刊Trends in Biotechnology。

研究团队成功开发出一款基于玻璃光纤界面的通用CRISPR/Cas检测平台(g-CURS),实现对低丰度多种待测物(核酸或蛋白质等)的超高灵敏识别与便携式快速定量检测,赋能精准医疗与床旁检测(POCT)。该g-CURS体系是刘教授研究团队继2024年在Cell子刊Device上报道的CRISPR检测平台GUSCI体系的技术升级。g-CURS体系实现了在同一平台、用同一试剂体系检测多种靶标核酸与靶标蛋白质,标志着CRISPR检测技术从“单指标专属探针"限制跃升为“一对通用试剂检测多类靶标"的标准化操作流程,大大降低研发与应用成本,为CRISPR诊断技术的POCT化、规模化及商业化提供了新策略,可广泛应用于病原体灵敏检测和传染性疾病的快速筛查、癌症及慢性病早期精准诊断、指导疾病精准用药、新药开发的药效评估、医美术后恢复监测,及动物健康检测等。
技术研究背景
在传染性疾病监测、慢性病管理和肿瘤早筛、及精准医疗等医学场景中,体液中核酸与蛋白质等多种生物标志物的高灵敏检测至关重要。然而,当前主流方法如qPCR、ELISA仍存在操作繁琐、昂贵仪器依赖、样本需求量大、检测时间长、不适合资源贫乏场景等临床应用问题。
虽然CRISPR技术已逐步应用于体外诊断,但传统策略需针对每种靶点单独设计crRNA和激活子,对于低丰度待测物检测还高度依赖核酸预扩增程序,导致前期设计筛选优化步骤复杂、检测时间长、应用效率低、通用性差。为此,刘教授研究团队开发了一种无需预扩增的便携式CRISPR/Cas快速检测平台:g-CURS,不仅解决了传统检测方法在临床应用的难题,还拓展了CRISPR/Cas生物传感技术在精准医疗的应用,实现同一体系多种生物标识物同时检测。
g-CURS技术原理和亮点

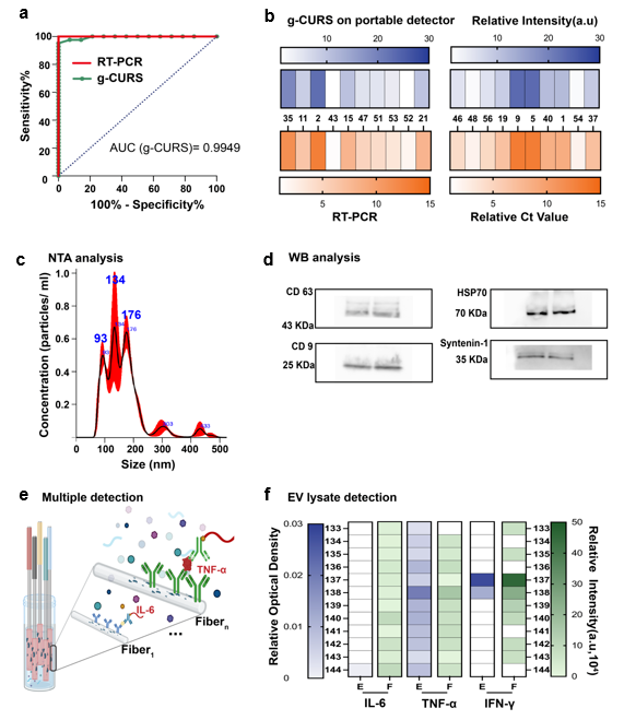
g-CURS检测平台利用玻璃光纤作为载体,借助CRISPR/Cas12a指数信号放大技术,利用同一套crRNA和ssDNA激活子试剂系统即可检测不同核酸和多种蛋白质靶标,无需针对不同靶标个性化设计相应CRISPR RNA和对应的靶标位点筛选;其中检测平台内的芯片通道结构是由摩方精密面投影微立体光刻(PμSL)技术(nanoArch® S140,精度:10μm)制备模具后经PDMS翻模而成;核酸识别环节采用T4 DNA连接酶,精准鉴别单碱基差异。无需预扩增,CRISPR/Cas利用AutoCAR级联放大原理和CONAN反应网络诱导信号指数放大循环,实现30分钟内快速等温放大;在玻璃光纤表面构建捕获抗体与标记有ssDNA的检测抗体的“免疫夹心结构",实现蛋白质信号转换和放大;采用自制便携式荧光仪读取待测物信号,内置高分辨率定焦镜头和无线模块,搭配终端用户手机App实现结果可视化与智能诊断,支持非专业人员独立操作,满足POCT应用场景需求。
临床应用性能评估

g-CURS具备高效准确的临床检测性能,高特异识别SARS-CoV-2 Delta突变体cDNA和HPV16 E7基因片段,检测时间约为30分钟;可精准识别6个碱基以内的突变差异,具备单碱基错配分辨能力,在HPV16临床样本中,检测结果与qPCR一致。应用于帕金森症患者血清样本,g-CURS能实现高灵敏检测脑源外泌体膜内低丰度炎症蛋白(IL-6、TNF-α、IFN-γ等),支持低样本量的多指标共检。与商用ELISA试剂盒相比,检测灵敏度提高了2-3个数量级,检测时间缩短了80%, 所需样本体积极大减少(仅需5μL),检测成本降低了90%,实现了便携式CRISPR/Cas体外诊断技术多物质同时检测。这一突破性CRISPR/Cas检测平台有望推动精准医疗从实验室走向社区,为疾病早期诊断和动态监测提供更便捷、更经济的解决方案。
本论文作者为香港中文大学(深圳)医学院生物科学专业博士研究生余湉,论文通讯作者为香港中文大学(深圳)医学院刘国珍教授。该工作得到了国家自然科学基金、广东省基础与应用基础研究基金企业联合基金、广东省“珠江人才计划"、深圳湾实验室开放基金、港中深-博雅生命联合实验室基金以及大学发展基金等的资助。