技术文章
Technical articles
更新时间:2026-01-23
点击次数:358
在探索科学真理的进程中,来自不同学科的科研人员不断汇聚知识与智慧,每一项科研成果的诞生,都标志着人类对自然规律和社会发展的理解迈上了新的台阶。
过去一年,摩方精密的超高精密微纳3D打印技术为众多前沿研究提供了关键的制造支撑,助力科研人员在各自领域深入探索,产出了一系列具有里程碑意义的创新成果。
此次年度成果梳理,范围横跨生物医疗、微机械、微流控、仿生学、超材料、新材料、太赫兹、传感技术、力学研究与声学应用十个关键方向,不仅是对过去一年科研进展的系统总结,亦为洞察未来技术趋势提供了重要窗口(点击图片即可阅读全文)。
下文将首先聚焦生物医疗领域,并深入探讨其在微针、传感、声学、微机械、微流控技术交叉融合产生的新突破。
■ 发表期刊:《Advanced Materials》
■ 研究团队:悉尼大学居理宁(Arnold Ju)教授团队
■ DOI:10.1002/adma.202508890
该团队依托摩方精密面投影微立体光刻(PμSL)技术,成功开发出超快速、自动化、患者特异性的血管芯片制造平台。该项研究将传统需要10小时以上的制造过程缩短至2小时以内,在制造精度、可靠性和应用范围方面实现显著突破。
研究团队采用摩方精密microArch® S240 (精度:10μm) 高精度3D打印机,实现了微米级精度的复杂血管结构复现。团队开发了表面化学修饰工艺,显著提升了细胞粘附性与生物相容性。并且通过标准化模块设计,将制造成功率提升至接近100%,大幅降低了操作门槛和设备依赖性。

■ 发表期刊:《ACS Nano》
■ 研究团队:安徽医科大学钱海生教授团队
■ DOI:10.1021/acsnano.5c09491
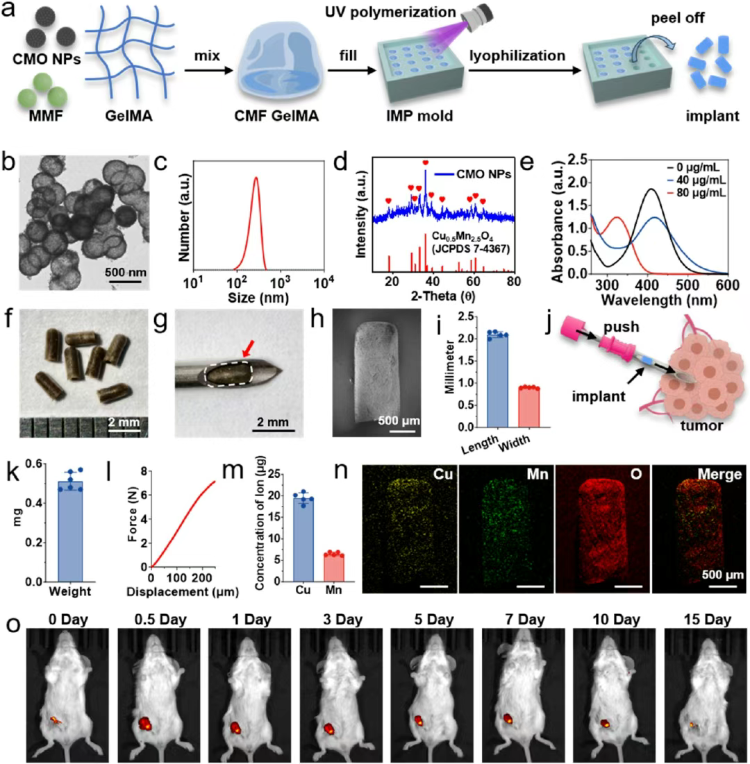
该研究通过可降解的肿瘤植入剂递送纳米颗粒实现了乳腺癌的免疫治疗,为实体瘤的治疗提供了一种高效、安全、协同的局部到全身免疫解决方案。
研究人员通过水热法合成CMO纳米颗粒,然后冷冻干燥备用。随后加热与CMO纳米颗粒和富马酸单甲基(MMF)混合的GelMA水凝胶,然后将其添加到由摩方精密nanoArch® S130(精度:2μm)3D打印机制备的模具中。该植入剂的设计融合了工程学、材料科学与免疫学原理,通过局部植入触发协同免疫激活,为实体瘤提供了一种高效、安全且具有局部至全身免疫调控能力的治疗新策略。

■ 发表期刊:《Nature Communications》
■ 研究团队:华中科技大学臧剑锋教授、唐瀚川副教授团队
■ DOI:10.1038/s41467-025-63310-8
研究团队成功研制可生物降解超声造影胶带(BioUCT)。这款柔软仅1毫米厚的 “智能胶带"采用摩方精密nanoArch® S140(精度:10μm)加工模具后,经水凝胶翻模制备而成。
它能像创可贴一样牢固贴合在肠道表面,通过内部设计的周期性微气囊结构,将超声波反射率提升至90%以上,使肠道在超声图像中亮度显著提高40dB(相当于回波信号幅度提升约1万倍)。

■ 发表期刊:《Chemical Engineering Journal》
■ 研究团队:澳门大学贾艳伟副教授团队
■ DOI:10.1016/j.cej.2025.164346
澳门大学贾艳伟副教授团队开发了一种基于间充质干细胞球的创可贴式敷料(MSB),可高通量制备致密均一的间充质干细胞球。
研究者采用摩方精密microArch® S240(精度:10μm)制备具有微柱阵列的模具。该敷料能实现干细胞球在创面的均匀递送,有效解决了乳膏或支架载体中干细胞球释放不全的问题以及多次给药的问题。研究证实聚二甲基硅氧烷作为敷料基材具有稳定性好、生物相容性高、表面光滑等特性,其优异的柔韧性可贴合人体曲面,且易于裁剪以适应不规则创面,实现定制化的伤口治疗。

■ 发表期刊:《Science Advances》
■ 研究团队:香港中文大学机械与自动化工程学系张立教授团队与香港理工大学杨立冬助理教授联合香港中文大学医学院内科及药物治疗学系脑神经科助理教授叶耀明医生、香港中文大学医学院内科及药物治疗学系利国伟脑神经学教授及脑神经科主任梁慧康教授
■ DOI:10.1126/sciadv.adv1682
该研究提出了一种基于摩方精密面投影微立体光刻(PμSL)3D打印技术制造的亚毫米级磁控软旋转微导管,成功实现了在狭窄复杂血管中的高精度导航与多功能一体化治疗。
通过采用3D打印工艺精确构建低刚度且可旋转的螺旋柔性导管头部,实现了柔性材料与微尺度结构的有机结合,不仅提升了导管的可控性和安全性,还显著增强了药物与血栓的作用效率及机械血栓破碎能力,为血管介入手术中的微创治疗提供了高效且创新的技术方案,推动了软体医疗机器人在临床中的应用转化。

■ 发表期刊:《Small》
■ 研究团队:上海硅酸盐研究所陈航榕、马明团队
■ DOI:10.1002/smll.202408748
本项研究开发了一个协同治疗平台——负载氧化铈纳米颗粒的甲基丙烯酸明胶(GelMA)的水凝胶微球(CeGel),用于间充质干细胞的递送以治疗血栓闭塞性脉管炎。
团队设计出具有锐针结构(内径200μm)的微流控芯片,并利用摩方精密nanoArch® S140(精度:10μm)制作了芯片主体。微通道的几何结构对液体的流动动力学和液滴的生成有着重要影响。该锐针结构可显著增强分散相和连续相之间的界面剪切力,从而实现单分散液滴的稳定生成。

■ 发表期刊:《Bioactive Materials》
■ 研究团队:中国医学生物医学工程研究所朱敦皖、张琳华、李方周研究员团队
■ DOI:10.1016/j.bioactmat.2024.12.015
该研究开发了一种基于补偿效应的ROS控制策略。DNA纳米结构在生理环境中比线性核酸分子更稳定,因此制备了DNA纳米结构,并将其整合到微针中。这些纳米结构不仅能够调节ROS水平,还能促进IL-17A siRNA向银屑病病变部位的递送。
为了增强药物在皮肤中的渗透深度和保留时间,研究者将合成的FNA-siRNA负载到由透明质酸制成的微针中。通过摩方精密nanoArch® S140(精度:10μm)制备了微针模具,并通过离心和干燥获得了微针贴片。实验表明,微针贴片能够有效穿透皮肤角质层,并在高ROS环境中保持稳定性。

■ 发表期刊:《ACS Nano》
■ 研究团队:武汉大学药学院黎威教授团队与武汉大学生命科学学院宋质银教授团队
■ DOI:10.1021/acsnano.5c06302
研究论文提出一种创新策略——基于线粒体靶向微针(HDT-Z@MNs)系统,精准激活癌细胞“死亡开关",打破乳腺癌阿霉素耐药困局。
该微针阵列是利用摩方精密microArch® S240 (精度:10μm)3D打印设备加工模具后经PDMS翻模制备而成的。这项研究不仅展示了微针系统的高度可控性与安全性,也提出了以线粒体为新兴靶点的多重协同治疗策略,为乳腺癌及其他耐药性实体瘤的临床治疗提供了新方向。

■ 发表期刊:《ACS Nano》
■ 研究团队:东南大学王著元教授课题组
■ DOI:10.1021/acsnano.5c05461
课题组开发了一种可穿戴双模态贴片,通过结合表面增强拉曼该贴片以内含有SERS探针的柔性微针阵列作为间质液中标志物提取和课题组开发了一种可穿戴双模态贴片,通过结合表面增强拉曼散射(SERS)微针阵列与柔性电子技术,实现了急性心肌梗死的院前快速辅助诊断。
该贴片以内含有SERS探针的柔性微针阵列作为间质液中标志物提取和检测单元,以柔性电子贴片为器件基础和心电监测单元。其中微针阳模是由摩方精密nanoArch® S130(精度:2μm)3D打印机制备而成。这一突破不仅为急性心血管事件的早期预警提供了创新工具,其技术路线还可拓展应用于其他重大疾病的实时监测。
■ 发表期刊:《Nature Communications》
■ 研究团队:中山大学蒋乐伦/易长青教授团队
■ DOI:10.1038/s41467-025-61549-9
该联合团队开发出一款全新的可穿戴式微针系统(MCBM),突破性地实现了对抗糖尿病药物——二甲双胍及其靶向生物标志物——葡萄糖的同步、连续监测。
系统核心组件是基于摩方精密nanoArch® S140(精度:10μm)制备的双传感微针,融合纳米酶传感界面与微通道结构,具备优异的检测灵敏度与快速响应能力。这项微针设计不仅显著提升了检测效率,也充分体现了复杂结构3D打印技术在高性能可穿戴医疗设备中的关键价值。

■ 发表期刊:《Advanced Science》
■ 研究团队:武汉大学药学院黎威教授团队、武汉大学中南医院彭勉教授团队
■ DOI:10.1002/advs.202503698
研究团队联合开发了一种新型的光热微针系统,通过持续释放H2来缓解术后疼痛,并促进伤口愈合,为个性化镇痛治疗提供了新的解决方案。
该系统的核心是通过聚多巴胺修饰的纳米粒子,结合温度响应型聚己内酯微球,负载于透明质酸基质的可溶性微针贴片中,可在酸性微环境中持续释放H2并通过近红外光热效应控制药物释放。其中,该微针贴片是利用摩方精密microArch® S240 (精度:10μm)3D打印设备加工模具后经PDMS翻模制备而成的。

■ 发表期刊:《Advanced Science》
■ 研究团队:兰州大学口腔医学院范增杰教授团队
■ DOI:10.1002/advs.202500432
团队设计开发了一种具有果蝇仿生特性的水凝胶仿生微针贴片,用于细菌感染性口炎的高效治疗。该微针贴片制备所使用的模板是由摩方精密microArch® S230(精度:2μm)加工而成的。
仿生微针贴片针对BIS的独特微环境量身定制,以“湿环境稳定黏附+NO智能可控释放+细菌高效抑制+机械收缩促进愈合"这些性能,促进细菌感染性口炎的高效愈合。

■ 发表期刊:《Journal of Controlled Release》
■ 研究团队:武汉大学药学院黎威教授团队
■ DOI:10.1016/j.jconrel.2025.114375
该研究开发了一种pH响应的双层微针贴片(LFT/S-MN),通过整合超声激活的协同抗菌疗法(CDT/SDT)与酸性微环境触发的免疫调节,实现了对感染伤口的高效治疗。
该微针贴片是利用摩方精密microArch® S240(精度:10μm)3D打印加工模具后经PDMS翻模制备而成。该工作为非抗生素依赖的感染伤口治疗与组织再生提供了一种具有临床转化潜力的新策略。

■ 发表期刊:《Biosensors and Bioelectronics》
■ 研究团队:深圳大学苏磊课题组
■ DOI:10.1016/j.bios.2025.118246
课题组开发了一种创新的微针阵列电化学传感器,用于实时监测皮肤间质液中的尿酸浓度,为个性化健康管理提供了新的解决方案。
为了进一步提升检测性能,团队使用摩方精密nanoArch® S140(精度:10μm)制备空心微针阵列与带有微阀和真空管的装置结合,优化了皮肤间质液的提取过程。在实际应用中,该微针阵列可以无口地穿透皮肤,收集到足够的间质液样本进行尿酸分析,极大地提升了检测的便捷性与舒适性。该设备通过微阀有效调控液体流动,避免了反向流动的风险,确保了操作的安全性。

■ 发表期刊:《Materials Today Bio》
■ 研究团队:温州医科大学南开辉/李玲琍教授、国科温州研究院王磊副研究员、温医附二院林孝坤联合团队
■ DOI:10.1016/j.mtbio.2025.101752
研究团队开发了牛血清白蛋白甲基丙烯酸酯水凝胶微针系统,结合微针的透皮优势与水凝胶的缓释特性,为 IH 治疗提供了新策略。
研究采用牛血清白蛋白甲基丙烯酸酯作为载药针尖材料,通过光固化反应形成具有生物相容性的水凝胶结构,其分子骨架保留天然蛋白特性,代谢产物为天然氨基酸,且无明显细胞毒性。该微针系统的阳模是由摩方精密nanoArch® S130(精度:2μm)制备而成。

新型离电型压力导丝技术
■ 发表期刊:《Nature Biomedical Engineering》
■ 研究团队:南科大郭传飞教授、中科大王柳教授团队
■ DOI:10.1038/s41551-025-01548-9
研究团队开发了一种新型离电型压力导丝(ITG)。该尖部传感导丝基于廉价且技术成熟的工作导丝制备,利用生物本身的离子传导特性,将生物体作为信号的传输通道,省去了传统导丝中多条信号传输导线,从本质上将导丝的操控性能提升至理想水平。
器件以离子凝胶作为传感层,金属头和工作导丝作为两电极,并运用摩方精密nanoArch® S130(精度:2μm)制作树脂管来固定和封装三者,从而使ITG获得了高灵敏度、高响应速度和尖部反馈功能。

模块化磁控微机器人
■ 发表期刊:《Science Advances》
■ 研究团队:香港中文大学张立教授团队
■ DOI:10.1126/sciadv.ady4339
研究团队提出了一种模块化磁控微机器人系统。该系统创新性地将磁驱动模块与超声响应型自膨胀支架模块相结合,通过旋转方向控制实现“集成推进"与“定点分离"两种状态的智能切换,并利用聚焦超声触发支架在病灶处的快速膨胀,实现了在复杂管道内的稳定穿行与支架的按需精准部署。
为此,作者团队分别合成了两种水凝胶打印树脂,并采用摩方精密(nanoArch® S130,精度:2μm)制备了两种模块。该系统兼具微创性、高精度与临床兼容性,为未来深部腔内介入治疗提供了全新的技术平台。

声学虚拟三维支架
■ 发表期刊:《Science Advances》
■ 研究团队:中南大学的陈翔教授、陈泽宇教授和西安电子科技大学的费春龙教授团队
■ DOI:10.1126/sciadv.adr4831
研究人员开发的AV-Scaf技术为肿瘤生物学和免疫治疗提供了一个高效的研究模型,特别是在评估T细胞介导的肿瘤杀伤效应和免疫治疗策略的开发中显示出了巨大的潜力。
作者通过摩方精密nanoArch® S140(精度:10μm)制作了培养腔室的支撑结构。在RNA测序(RNA-seq)分析中,超声波刺激可以显著增强钙离子的流入,从而加速细胞团簇的细胞间相互作用过程。

新型组合式微混合器
■ 发表期刊:《Nano Research》
■ 研究团队:鲁东大学陈雪叶教授团队
■ DOI:10.1002/adma.202508890
团队创新性地将微流控技术与机器学习深度融合,开发出“仿生叶脉沟槽—马蹄形"新型组合式微混合器,结合NRBO-CNN-LSTM-Attention多元回归预测模型,实现了靶向大黄素脂质体的精准可控制备,为溃疡性结肠炎的精准治疗提供了全新策略。
本研究将植物叶脉的凹槽结构与马蹄形流体分汇原理结合起来,设计了一种新型的仿生叶脉-马蹄形耦合微混合器。通过摩方精密nanoArch® P150(精度:25μm)制造模具,结合PDMS模塑与等离子键合工艺制备出完整器件。

总结
2026年,摩方精密将始终以市场需求为基点,围绕服务升级与技术创新双轮驱动,力求为科研界提供更自动化、智能化、高效化的设备操作体验。我们将积极拓展多维度合作接口,携手各界伙伴凝聚共识,协同推进制造产业向高质量与可持续方向迈进。
在接下来的内容中,我们还将逐一呈现微机械、微流控、仿生学、超材料、新材料、太赫兹、传感技术、力学研究与声学应用等九大前沿方向的新科研进展。摩方真诚期待您继续与我们同行,共同关注科技前沿动态,探索微纳世界的无限可能。