技术文章
Technical articles
更新时间:2026-03-11
点击次数:218
肌腱作为连接肌肉与骨骼的关键组织,具有细胞密度低、血供差的生理特点,损伤后自愈能力极弱,易形成瘢痕组织并伴随术后黏连、慢性炎症及感染等问题,最终导致肌腱力学性能下降、关节功能障碍,转变为难治性疾病。目前临床常用的肌腱修复手段以手术缝合为主,辅以传统支架材料,但这类材料存在明显短板:一是静态性能难以匹配肌腱动态愈合的阶段性需求,肌腱在炎症期、增殖期和重塑期对力学支撑与生物信号调控的需求差异显著,传统材料难以实现精准的阶段化适配;二是缺乏有效的抗黏连与抗感染设计,术后周围组织黏连是影响肌腱功能恢复的主要因素,而临床常用抗菌手段易破坏局部免疫微环境;三是外源性电刺激需依赖外部电源,生物电信号虽为调控肌腱细胞迁移与胶原合成的关键因素,但传统电疗设备的有创性及便携性限制使其临床应用受阻。
近期,兰州大学口腔医学院范增杰教授团队提出“仿生梯度+动态适配"的设计理念,开发出一种集自供电压电刺激、仿生抗黏连与多梯度时空调控于一体的3D打印复合支架,从材料设计、结构构筑和功能调控三个层面系统解决肌腱修复的核心难题。该支架制备所使用模板由摩方精密microArch® S230(精度:2 μm)3D打印设备加工而成。相关研究成果以“A 3D-Printed Piezoelectric Scaffold With Bio-Inspired Gradient and Dynamic Adaptation for Tendon Regeneration"为题发表在国际学术期刊《Advanced Materials》上。兰州大学口腔医学院硕士研究生黄欣悦为作者,兰州大学口腔医学院范增杰教授为独立通讯作者。

本研究的核心设计亮点在于构建了一种兼具荷叶仿生抗黏连结构及力学、压电、降解三梯度的复合支架(图1)。通过微纳3D打印与疏水改性,支架外层构筑超疏水物理屏障以抗成纤维细胞黏附,内层保持亲水以促进干细胞再生,实现“外抗内促"的双向调控。通过调控PHBV浓度,支架在纵向上形成了力学梯度与压电梯度,使中层在愈合早期提供强电刺激以抗炎,后期随内外层降解暴露低强度电刺激以引导胶原定向重塑,从而实现无需电源的自供电动态调控。同时,支架降解速率遵循由内向外递减的规律,实现支架降解与组织再生的时空同步。此外,本研究通过优化水/DMF/DCM溶剂体系,解决了疏水PHBV与亲水SA/PAM水凝胶的相容性问题,为精准打印均相稳定的功能梯度并协同满足肌腱动态愈合需求奠定了材料基础。

图1.研究示意图。
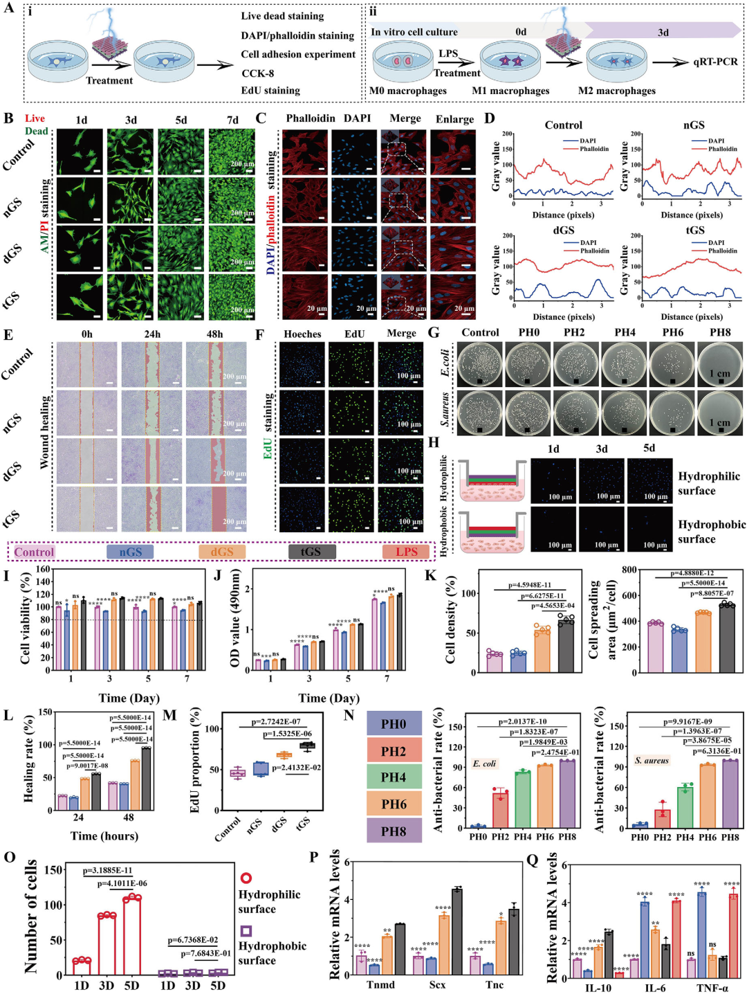
使用摩方精密microArch® S230(精度:2 μm)制备荷叶表界面仿生阵列的阳模,并通过PDMS翻模获得阴模,进而制备3D打印复合支架。扫描电镜(SEM)与能谱分析(EDS)结果显示,支架各层孔径和元素分布均匀,荷叶仿生微结构成型精准,为支架的体内外性能发挥提供了可靠的结构保障。同时,支架的压电输出可随肌腱生理应变动态调控,在拉伸、压缩和摩擦三种生理运动模式下均能稳定产电;水含量与溶胀率随PHBV浓度梯度变化,外层低溶胀率保证了抗黏连性能,内层高溶胀率有利于营养物质运输;28天降解实验显示,支架降解率随PHBV浓度升高而降低,实现了从快到慢的梯度降解,精准匹配肌腱愈合的时间进程(图2)。

图2.复合支架的设计、打印。
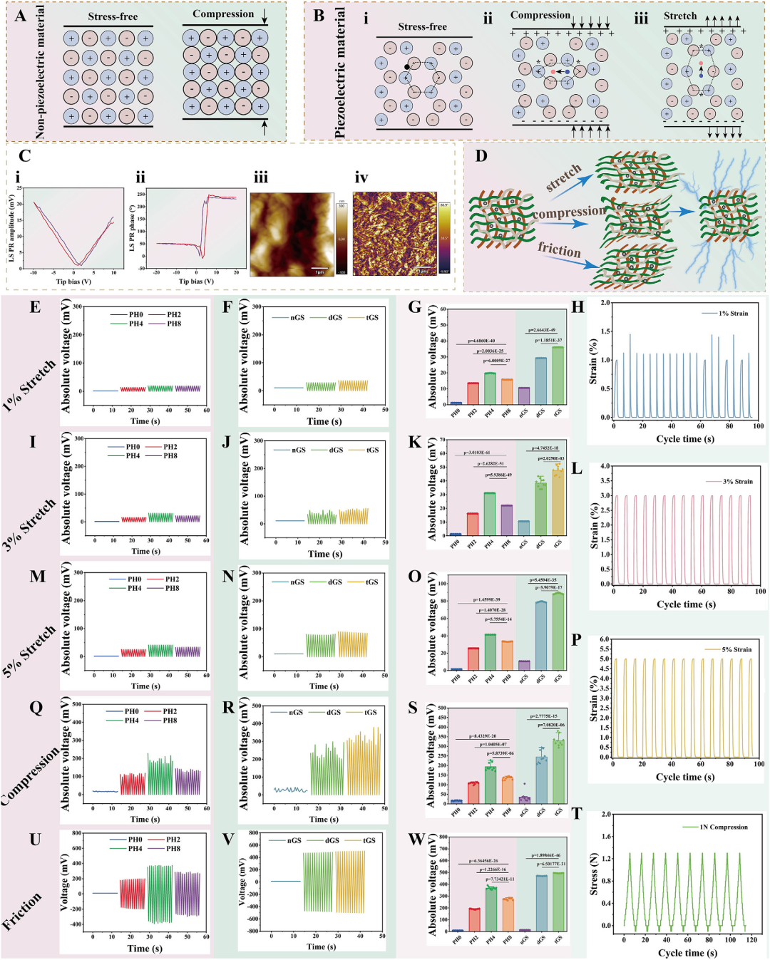
进一步对支架的理化性能进行系统表征(图3),验证了其作为肌腱修复材料的可行性。支架的压电输出可随1%-5%的生理应变动态调控,在拉伸、压缩和摩擦模式下均能稳定产电(图4);其溶胀率与降解速率随PHBV浓度梯度呈现由内向外递减的规律,既保证了外层抗黏连结构的稳定,又为内层营养物质运输和组织长入提供了充足空间。

图3.复合支架的基本性能表征。


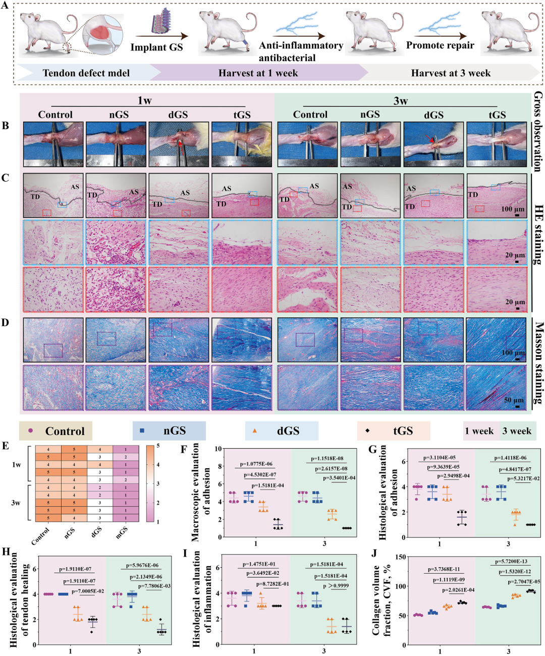
复合支架的体内肌腱修复效果在大鼠跟腱3 mm缺损模型中得到了系统验证(图6)。术后1周与3周的大体观察显示(图7),复合支架组(tGS)肌腱周围无明显黏连组织,而对照组与无压电成分支架组(nGS)存在严重的纤维组织黏连;H&E与Masson染色结果表明,tGS组缺损区域被新生组织填充,胶原纤维呈波浪状定向排列,与天然肌腱结构高度相似,而对照组胶原纤维排列紊乱,瘢痕组织大量形成。步态分析与生物力学测试进一步验证了支架的功能修复效果:术后3周,tGS组大鼠跟腱的运动功能指数(AFI)显著优于其他组,爪印长度、宽度与正常侧无显著差异;生物力学测试显示,tGS组修复肌腱的弹性模量、拉伸应力等指标与天然肌腱接近,力学性能得到有效恢复。免疫组化染色结果表明(图8),复合支架组的组织重塑效果,同时炎症水平低。




综上所述,该3D打印复合支架的核心创新在于将仿生结构与力学、压电、降解和润湿性多梯度调控一体化集成,实现了自供电动态电刺激、阶段化力学支撑、时空可控降解与双向生物界面的协同匹配。以PHBV/SA/PAM为材料体系,该支架通过精准3D打印解决了传统修复中静态性能与动态愈合脱节、黏连与感染难以兼顾、外源性干预存在创伤等瓶颈问题。体内外实验证实,其可有效调控炎症微环境、抑制术后黏连并促进肌腱特异性再生;转录组与机器学习进一步揭示了其通过多信号通路协同调控再生的分子机制。该研究为肌腱修复提供了新范式,也为软组织再生工程提供了重要的设计策略。